分享好友 精品下载首页 精品下载分类 切换频道

2023年四川省内江市中考历史真题(原卷版)

2025-02-08 02:062690下载
文件类型:Word文档
文件大小:1.84M

2023年四川省内江市中考历史真题(原卷版)




登录注册 后查看详情


点赞 0
举报
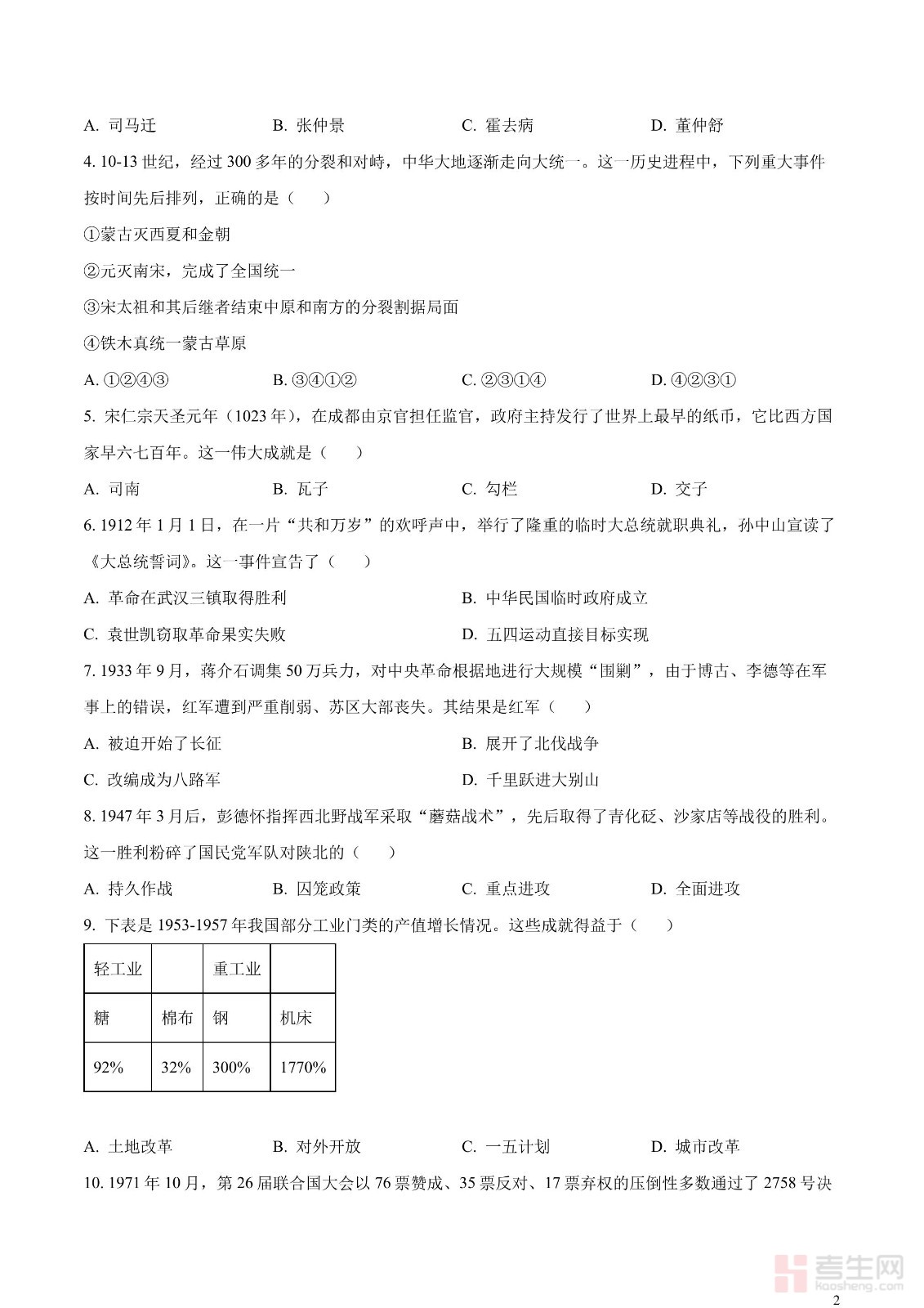
收藏 0
打赏 0
评论 0
分享 15
更多相关评论
暂时没有评论,来说点什么吧