分享好友 精品下载首页 精品下载分类 切换频道

2023年四川省雅安市中考历史真题(解析版)

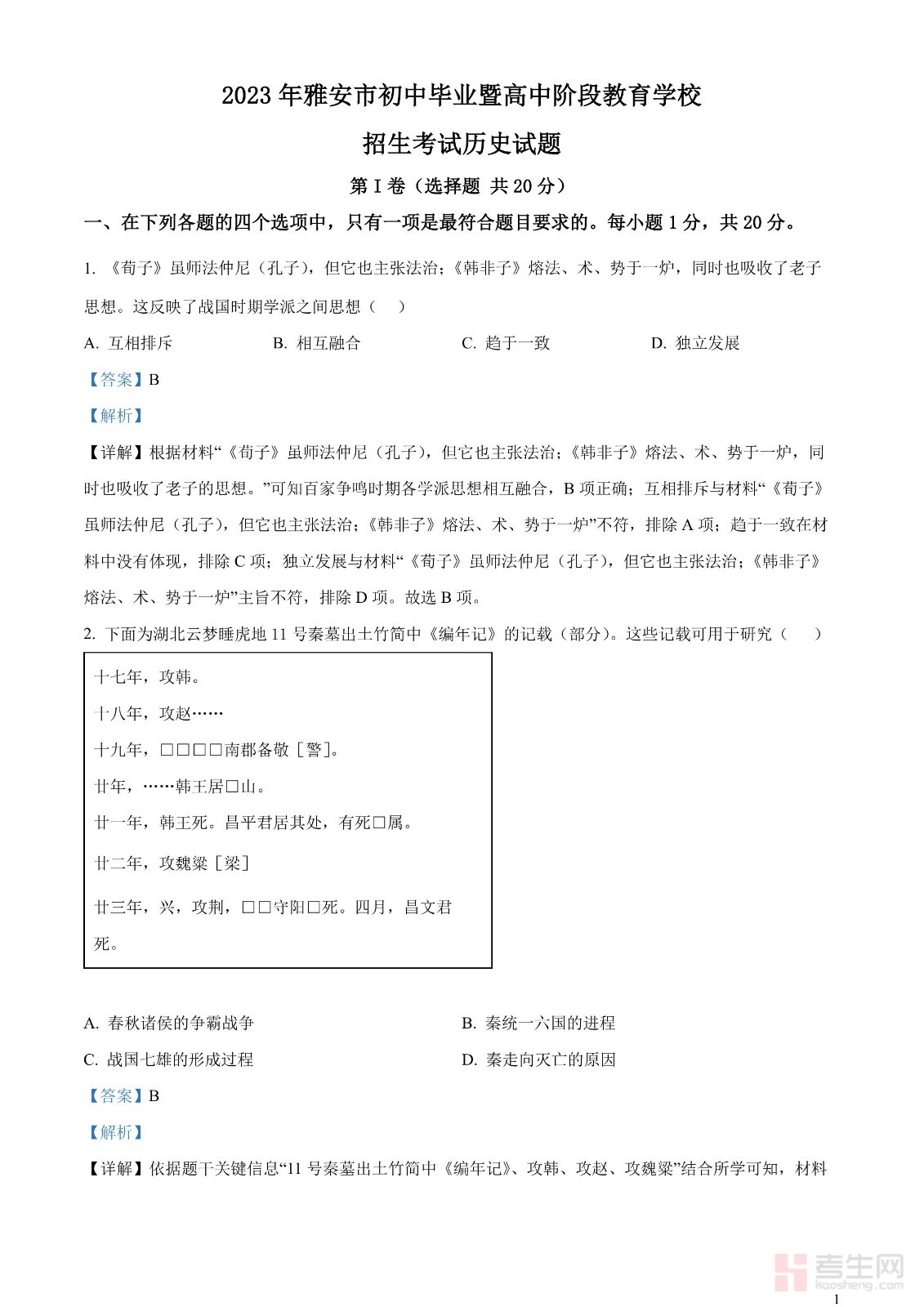
2025-02-08 02:154150下载
文件类型:Word文档
文件大小:0.91M

2023年四川省雅安市中考历史真题(解析版)




登录注册 后查看详情


点赞 0
举报
收藏 0
打赏 0
评论 0
分享 10
更多相关评论
暂时没有评论,来说点什么吧