分享好友 精品下载首页 精品下载分类 切换频道

2024年内蒙古赤峰市中考物理试题(解析版)

2024-11-27 00:056780下载
文件类型:Word文档
文件大小:1.15M

2024年内蒙古赤峰市中考物理试题(解析版)








登录注册 后查看详情


点赞 0
举报
收藏 0
打赏 0
评论 0
分享 15
更多相关评论
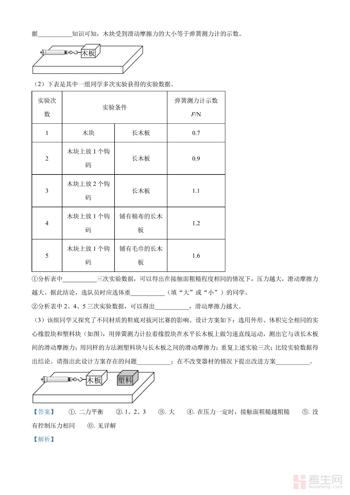
暂时没有评论,来说点什么吧