分享好友 精品下载首页 精品下载分类 切换频道

2024年青海省中考物理试题(原卷版)

2024-11-27 00:217830下载
文件类型:Word文档
文件大小:3.15M

2024年青海省中考物理试题(原卷版)




登录注册 后查看详情


点赞 0
举报
收藏 0
打赏 0
评论 0
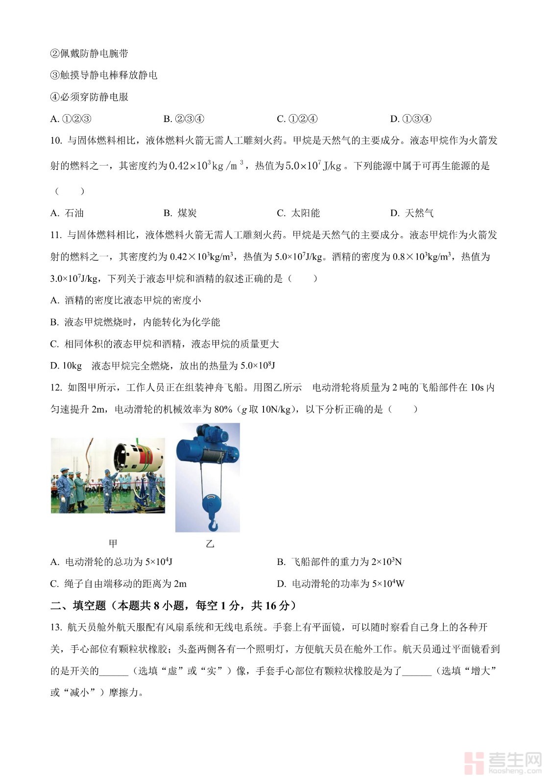
分享 12
更多相关评论
暂时没有评论,来说点什么吧