分享好友 精品下载首页 精品下载分类 切换频道

2024年河南省中考物理试题(解析版)

2025-04-22 17:3810291下载
文件类型:Word文档
文件大小:0.38M

2024年河南省普通高中招生考试试卷

物理




登录注册 后查看详情


点赞 0
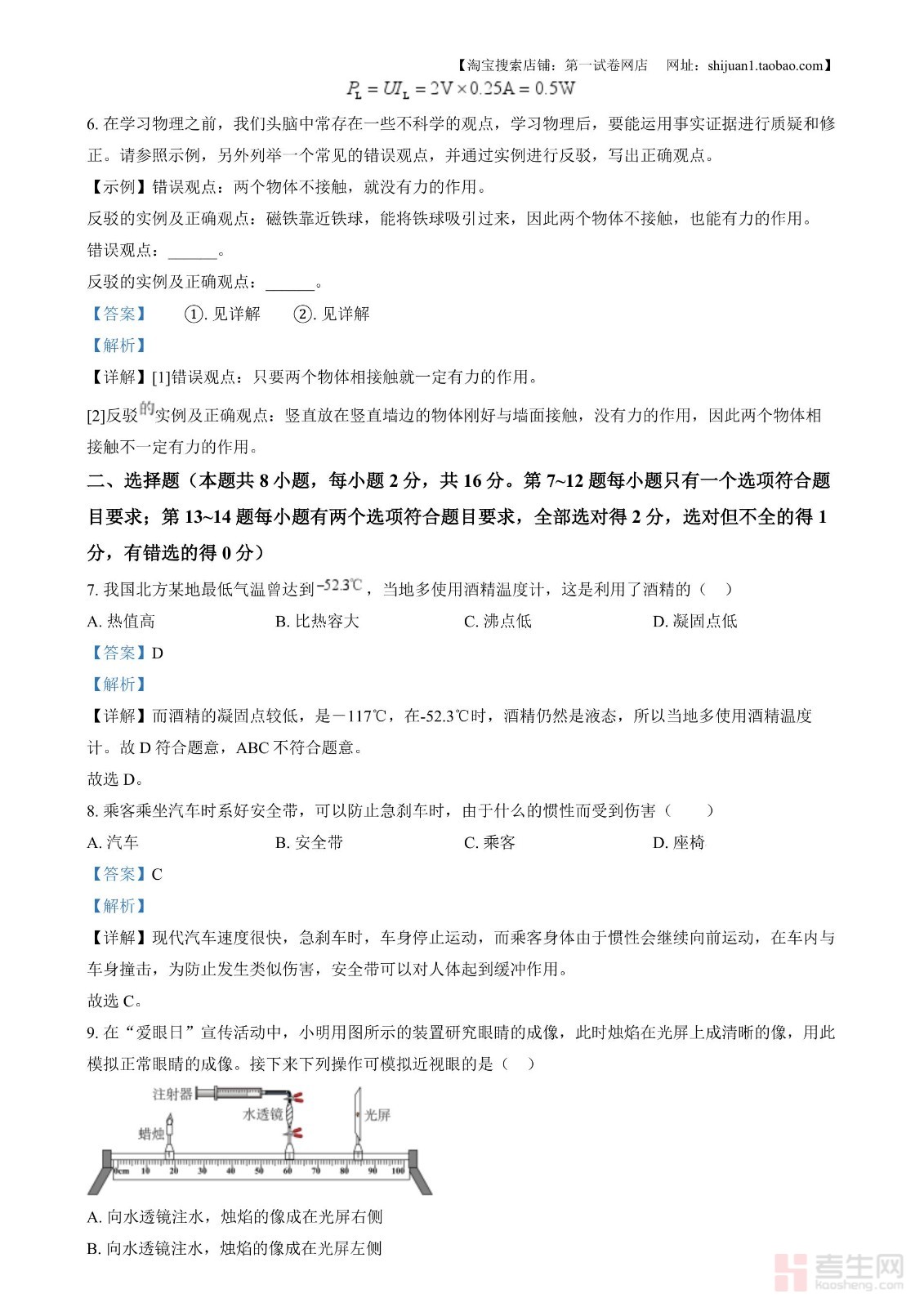
举报
收藏 0
打赏 0
评论 0
分享 21
更多相关评论
暂时没有评论,来说点什么吧