文件大小:0.02M
数学学习总让你感到有些挑战?特别是导数运算,理解起来似乎有点难?别担心,这份专为学生设计的资料,帮你轻松掌握导数运算的技巧,让你的数学水平飞跃提升!
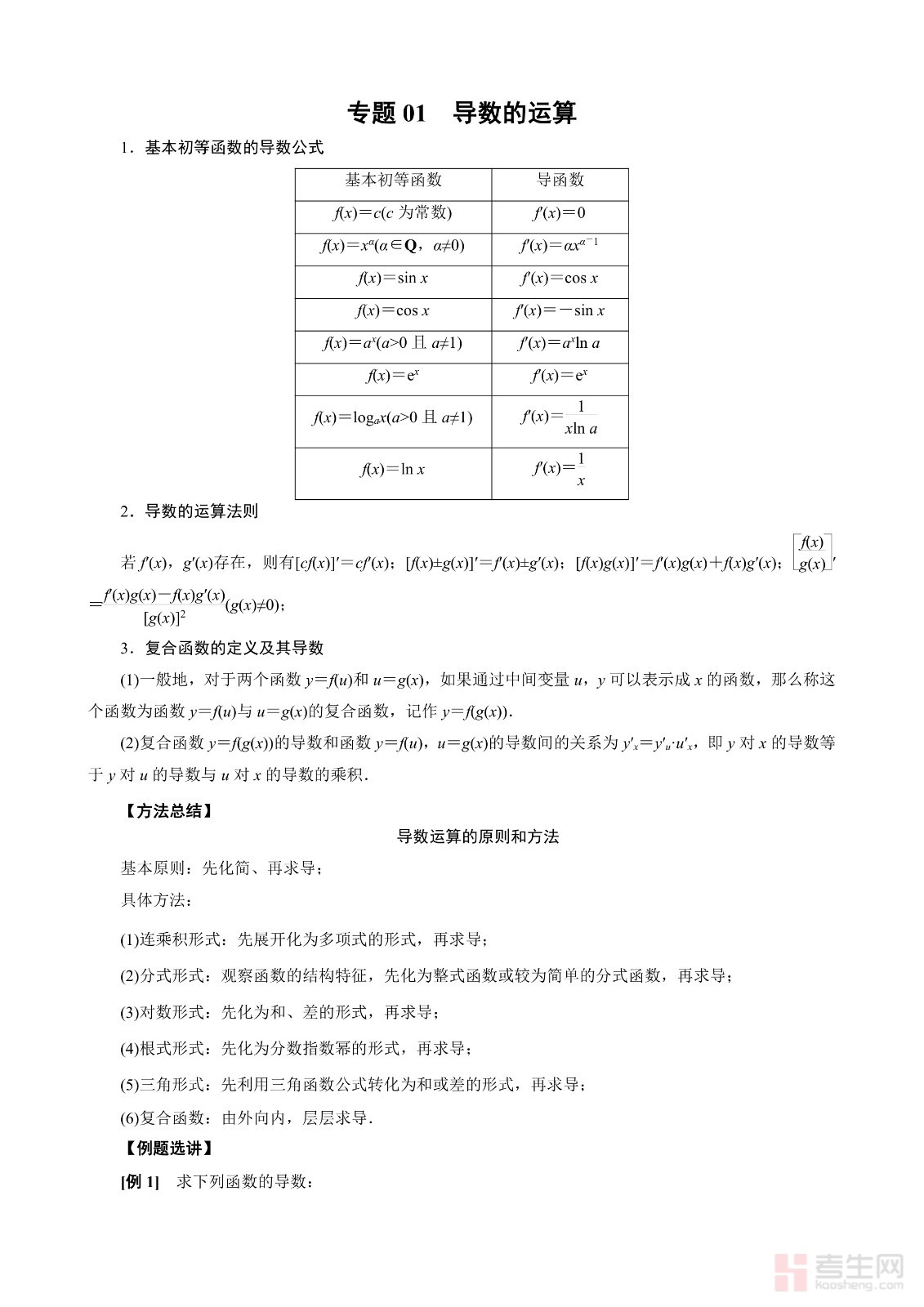
高中数学必备!《高中数学10大专题技巧大全 - 导数的运算(学生版)》资料来啦!


数学学习总让你感到有些挑战?特别是导数运算,理解起来似乎有点难?别担心,这份专为学生设计的资料,帮你轻松掌握导数运算的技巧,让你的数学水平飞跃提升!
高中数学必备!《高中数学10大专题技巧大全 - 导数的运算(学生版)》资料来啦!


2下载1283浏览0.08M
1下载697浏览0.04M
0下载481浏览2.37M
0下载918浏览0.13M
0下载1207浏览0.31M
1下载6浏览15.61M
0下载541浏览0.06M
0下载386浏览0.09M
0下载725浏览0.28M
0下载406浏览0.43M