分享好友 精品下载首页 精品下载分类 切换频道

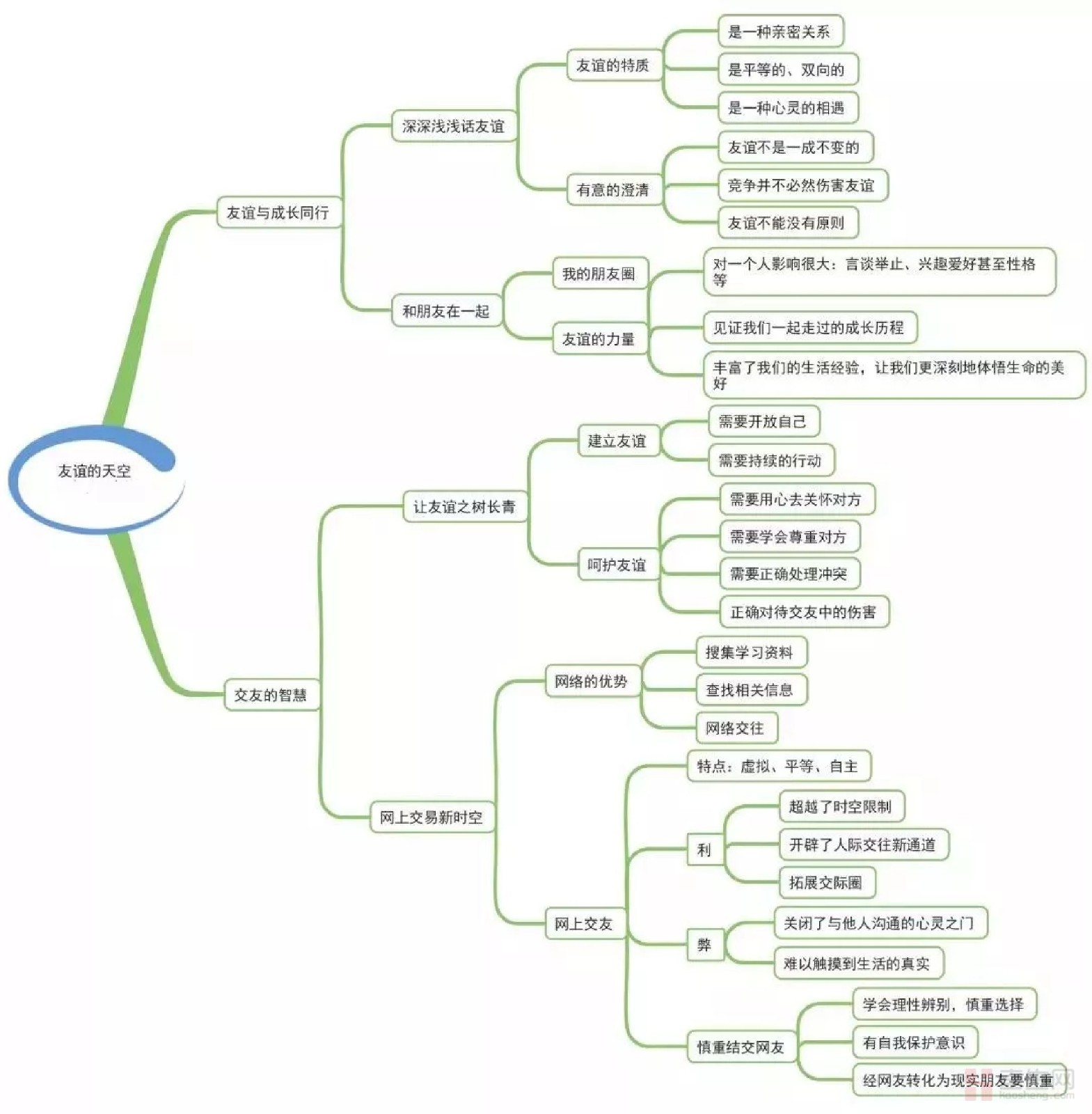
初中政治思维导图高清电子版

2025-05-01 16:4614922下载
文件类型:压缩文件
文件大小:56.44M

初中政治思维导图高清电子版






登录注册 后查看详情


点赞 0
举报
收藏 0
打赏 0
评论 0
分享 17
更多相关评论
暂时没有评论,来说点什么吧