分享好友 精品下载首页 精品下载分类 切换频道

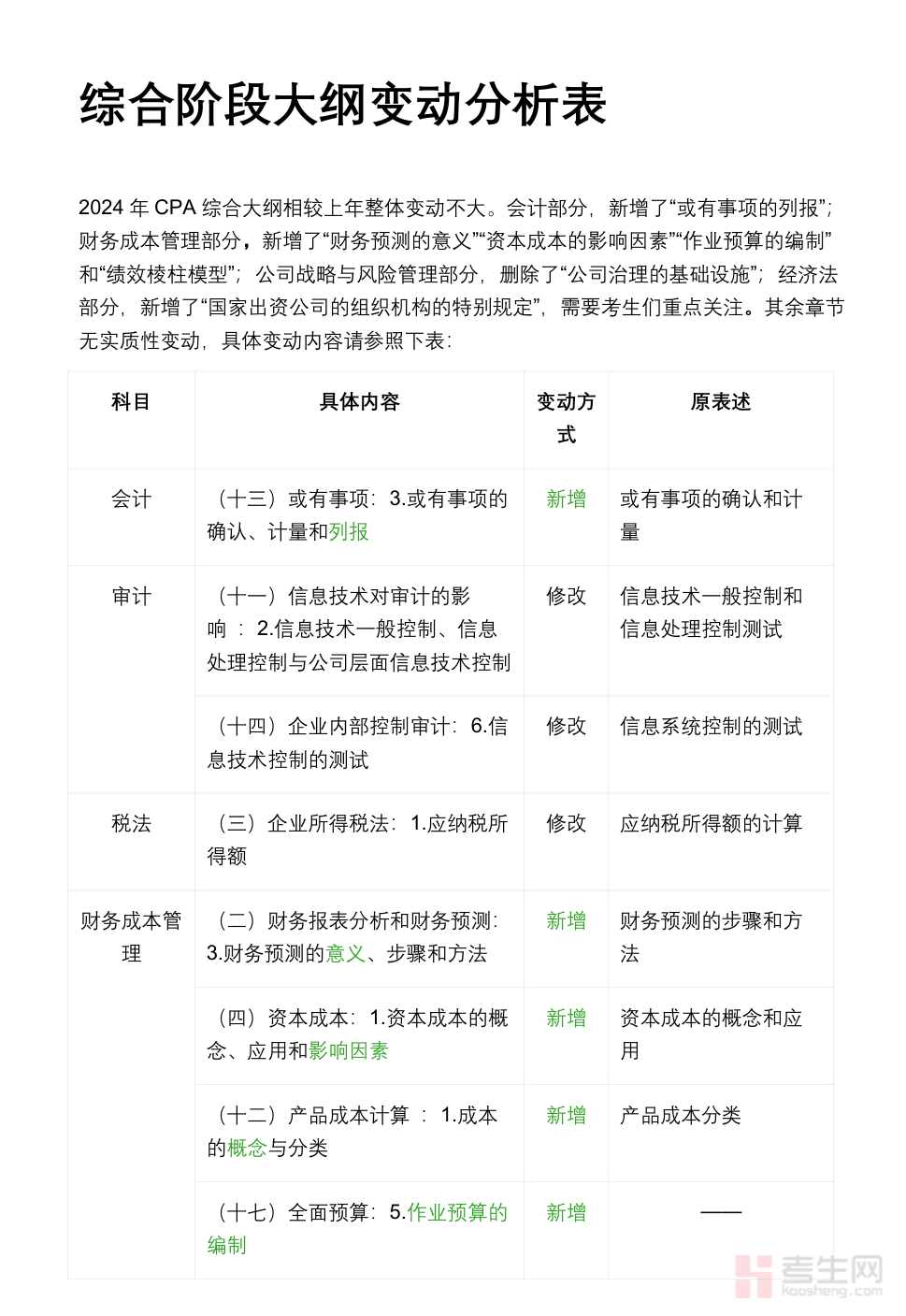
2024年CPA综合大纲变动分析表

2025-04-08 02:3813170下载
文件类型:PDF文档
文件大小:0.16M

2024年CPA综合大纲变动分析表



登录注册 后查看详情


点赞 0
举报
收藏 0
打赏 0
评论 0
分享 12
更多相关评论
暂时没有评论,来说点什么吧